用户登录
记住账号密码
立即登录
我还没有账号,
马上注册
~~~
忘记登录密码?
在线客服
在线咨询
审核反馈
用户登录
用户注册
ENGLISH
主页
业务介绍
>
认证服务
>
培训服务
>
集团一体化
>
新世纪检验认证
●
汽车行业质量管理体系:IATF16949
●
信息安全管理体系:ISO27001
●
有害物质过程管理体系:QC080000
●
医疗器械质量管理体系:ISO13485
●
职业健康安全管理体系:ISO45001
●
环境管理体系:ISO14001
●
质量管理体系:ISO9001
●
电讯行业质量管理体系:TL9000
●
VCAP认证
●
ESD认证
●
航空航天业质量管理体系:AS9100/AS9120
●
商品售后服务认证
●
保养和修理服务认证
●
物业服务认证
●
ISO17100翻译管理体系
●
ISO27701隐私信息管理体系
更多>>
●
TL9000标准理解培训
●
ESD20.20标准理解培训
●
AS9100标准理解培训
●
ISO 45001:2018培训课程
●
VDA6.3过程审核VDA6.5产品审核培训
●
QC080000:2017课程培训
●
ISO13485:2016课程培训
●
IATF16949:2016课程培训
●
ISO14001:2015课程培训
●
ISO9001:2015课程培训
更多>>
更多>>
●
ISO20000--IT服务管理体系认证服务
●
FSC/PEFC 森林认证之产销监管链
●
建筑施工企业实施质量管理体系认证和50430《规范》
●
ISO27001--信息安全管理体系
●
食品安全管理体系--ISO22000(HACCP)
●
ISO13485--医疗器械质量管理体系
●
能源管理体系认证:ISO50001
更多>>
资讯中心
>
行业资讯
>
法律法规
>
公开文件
>
合同和申请书
>
转换文件
>
申、投诉
>
认证规则
>
其他
●
致上海恩可埃认证有限公司获证客户“有关审核员差旅
●
上海恩可埃认证有限公司告IATF16949客户通知书
●
邀请函 | 面向获证客户的IATF16949第六版免费研讨会
●
浦东新区副区长吕雪城一行莅临上海恩可埃调研指导工
●
致IATF认证客户“有关审核员费用报销方式变更”的告
●
认证助推高质量发展 | 恩可埃入选上海自贸区外资认
●
关于ITSMS认证项目的告客户书
●
IATF16949认证
●
告客户书-关于全面推行“全电发票”
●
关于ISO270012022标准转换致客户书
●
二十载荣光 逐梦再启航 | 上海恩可埃二十周年盛典璀
●
喜讯!上海恩可埃认证被认定为上海市“专精特新”企
●
浦东新区人社局副局长张剑铭一行莅临上海恩可埃调研
●
闻“封”而动,不一样的逆行——恩可埃抗疫志愿者在
更多>>
●
认秘函[2025]28号 新版质量管理体系认证规则释义
●
国家认监委公告[2025]第16号 CNCA-QMS-01:2025 质
●
国家认监委关于发布新版《质量管理体系认证规则》的
●
2-06 认监委2016年第20号公告 质量管理体系认证规则
●
医疗器械监督管理条例(2021.6.1生效,2024.12.6第
●
中华人民共和国认证认可条例(2003.11.1生效 2023.7
●
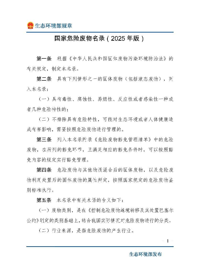
国家危险废物名录(2025年版)
●
建设项目环境影响评价分类管理名录(2021年版)
●
排污许可管理条例
●
中华人民共和国安全生产法
●
中华人民共和国消防法
●
中华人民共和国特种设备安全法
●
中华人民共和国环境影响评价法
●
认证机构管理办法
更多>>
●
G 08 管理体系认证申请书-31
●
G 83 市场营销策划服务采购合同-1
●
G 09 管理体系认证合同-32
●
G 80 上海恩可埃认证有限公司关于开展认证业务的声
●
G 78 Application for Registration IECQ HSPM-00
●
G 77 Application for Registration ESD-00
●
G 76 上海恩可埃认证有限公司第二方审核合同-00
●
G 69 服务认证申请书-02
●
G 68 服务认证合同-04
●
G 12 IATF16949 Certification Contract-21 中英文
●
G 11 IATF16949 application form-08 中英文对照版
●
G 12 IATF16949认证合同-21
●
G 11 IATF16949申请书-08
●
G 36 符合性验证合同-16
更多>>
●
G 08 管理体系认证申请书-31
●
G 83 市场营销策划服务采购合同-1
●
G 09 管理体系认证合同-32
●
G 80 上海恩可埃认证有限公司关于开展认证业务的声
●
G 78 Application for Registration IECQ HSPM-00
●
G 77 Application for Registration ESD-00
●
G 76 上海恩可埃认证有限公司第二方审核合同-00
●
G 69 服务认证申请书-02
●
G 68 服务认证合同-04
●
G 12 IATF16949 Certification Contract-21 中英文
●
G 11 IATF16949 application form-08 中英文对照版
●
G 12 IATF16949认证合同-21
●
G 11 IATF16949申请书-08
●
G 36 符合性验证合同-16
更多>>
●
审核反馈
●
关于ISO270012022标准转换致客户书
●
SNQA告客户书—ESD认证转换
●
TR006 NQA Client Transition Gap Analysis Tool IS
●
G 64 ISO45001-2018标准差异化分析及检查表-00
●
用户注册/登录指南
更多>>
●
G 47 申投诉处理过程-02
●
G 56 HSPM申诉管理程序-00
更多>>
●
有关上海恩可埃认证有限公司认证规则的通知
●
认证规则有关的承诺书
●
G 07 SNQA认证与注册标志使用说明-15
●
G 40 SNQA认证标志的使用规则(CNAS)-01
●
G 30 QC080000认证证书及IECQ标志使用说明-05
●
G_67_SNQA_认证标志的使用规则_(服务认证)-0
●
G 35 ESD注册标志的使用说明
●
G 16 VCAP认证标志使用说明
更多>>
●
上海恩可埃认证有限公司关于依法开展认证业务的声明
●
致IATF认证客户“有关审核员费用报销方式变更”的告
●
SNQA证书查询方式
●
G 26 常规管理体系认证/服务认证收费标准-03
●
G 25 IATF16949管理体系认证收费标准-04
●
G 02 公正性与保密性承诺-03
●
G 05 SNQA最高管理层承诺-02
●
上海恩可埃认证有限公司管理体系认证证书模板更新告
●
上海恩可埃认证有限公司2022年度社会责任报告
●
2023-NQA_Registration_Regulations_A4
●
关于台湾地区管理体系认证证书换证的告客户通知书
●
上海恩可埃认证有限公司2021年度企业社会责任报告
●
上海恩可埃认证有限公司2021年度社会责任报告
●
上海恩可埃认证有限公司2020年度社会责任报告
更多>>
客户服务
帮助中心
公众查询
体系证书查询
培训证书查询
符合性声明查询(Compliance Report Search)
快速查询
关于SNQA
公司介绍
公司资质
公司动态
组织结构
人才加盟
联系我们
MISUSE OF THE NQA LOGO
首页
>
资讯中心
>
法律法规
资讯中心
>
行业资讯
>
法律法规
>
公开文件
>
合同和申请书
>
转换文件
>
申、投诉
>
认证规则
>
其他
法律法规
国家危险废物名录(2025年版)
作者:
本站编辑
发布时间:
2025-03-10 16:16:30
信息来源:
本站原创
分享到
0
上一信息
返回列表页
下一信息
沪公网安备 31011502012663号
Copyright © 2016 snqa.com.cn All rights reserved. 版权所有:上海恩可埃认证有限公司
沪ICP备05008057号